Dans la version premium, vous trouverez plusieurs articles sur l'utilisation du GPT Store, avec de nombreux outils que vous allez pouvoir utiliser au quotidien, avec la version payante de Chat GPT.
Ce sont des outils complémentaires qui facilitent votre travail avec Chat GPT, car ils contiennent des instructions spécifiques, que vous pourrez retrouver dans leur description.
Commandez votre formation à l'intelligence artificielle !
Il est important de bien suivre cette actualité du GPT Store, car le contenu est très riche !
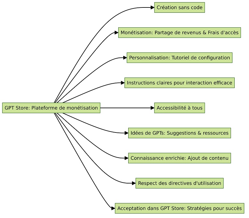
Présentation du GPT Store
Cette formule reprend le contenu d'édition Silver, et vous propose un accès à un forum privé
1 message
• Page 1 sur 1
-
- Site Admin
- Messages :
- Inscription : lun. mars 11, 2024 3:23 pm
- Contact :
1 message
• Page 1 sur 1
Revenir à « Pack Intégral - Edition Premium »
Aller
- Forum intelligence artificielle
- ↳ Inscription sur le forum
- ↳ Les bases de l'AI
- ↳ Emploi
- ↳ Mises à jour
- ↳ Version démo
- ↳ Définitions
- IA : LA FORMATION PACTA LEARNING
- ↳ Intelligence artificielle : Le guide Pacta - Alain STEVENS
- ↳ A propos de l'auteur
- ↳ Pourquoi ces tarifs abordables ?
- ↳ Organisation de la formation
- ↳ Préparation du programme
- ↳ Formation personnalisable
- ↳ Formation modulable
- ↳ Formation interactive
- ↳ Principaux avantages
- ↳ Sources du contenu
- ↳ Conseils pratiques pour la formation
- ↳ Mode d'emploi
- ↳ A propos du forum
- ↳ Extraits de la formation
- ↳ Livres et formations sur l'intelligence artificielle
- ↳ Aide
- ↳ Inscription sur le forum
- ↳ Contenu de la formation
- ↳ Structure des cours
- ↳ F.A.Q
- ↳ Version internationale - Traduction
- ↳ Formule découverte - Edition Silver
- ↳ Extraits de la formation
- ↳ Pack Intégral - Edition Premium
- ↳ Extraits de la formation
- ↳ Pack VIP - Edition Platine
- ↳ Extraits de la formation
- ↳ L'IA pour l'immobilier
- ↳ Le blog
- ↳ Thématiques
- ↳ Exemples pratiques d'utilisation
- ↳ Immobilier
- ↳ Nutrition animale
- ↳ Partagez vos prompts
- ↳ Utilisation avancée de Chat GPT
- ↳ Les images
- ↳ Les plugins et les GPTs
- LES AUTRES OUTILS IA
- ↳ Présentation générale
- ↳ Microsoft Copilot
- ↳ Génération d'images
- ↳ Midjourney
- ↳ DALL-E
- ↳ Génération de vidéos
- ↳ Génération de musique
- ↳ Pacta Music
- ↳ Udio
- ↳ Suno
- ↳ Génération de voix
- ↳ Création de contenu texte
- ↳ Content Spinning
- ↳ La traduction et les langues
- ↳ l'IA pour les particuliers - cas pratiques
- ↳ l'IA pour les entreprises - Exemples d'utilisation
- ↳ Génération d'objets 3D
- Le savoir-faire Pacta
- ↳ Gestion des connaissances - Knowledge management-
- ↳ Informatique
- ↳ PactaLingua
- AI - Pacta Learning - English version
- ↳ Presentation
- Automatisation et workflows
- ↳ Introduction à l'automatisation
- ↳ Make (Integromat)
- ↳ Autres plateformes d'automatisation
- ↳ Automatisation pour les entreprises
- ↳ Problèmes et solutions
- Forum sur le no-code
- ↳ Introduction au no-code
- ↳ Outils no-code
- ↳ Support technique et questions
- Forum Business : Création et développement d'entreprises
- ↳ SEO et référencement naturel
- ↳ Emailing et marketing automatisé
- ↳ Création et gestion de sites web
- ↳ Publicité en ligne (SEA)
- ↳ Stratégies de réseaux sociaux
- ↳ E-commerce et solutions en ligne

